在线询价微信咨询
在线定制
欢迎进入智淼消防安全评估软件、消防检测设备厂家官网!
优质品牌消防安全评估软件、检测设备厂家

提供送检服务、培训、申请资质、消防工程师等问题

4006-598-11918751140119
联系我们Contact us
全国咨询热线18751140119

智淼消防安全评估软件、消防检测设备厂家

公司地址:苏州市常熟市黄河路275号城市之星119室

联系电话:4006-598-119

公司邮箱:1334605518@qq.com

消防维护保养检测设备

辽宁超声波流量计测量管径范围:15mm~300mm,精度:

在线咨询全国热线
4006-598-119

        超声波流量计测量管径范围:0mm~300mm;WWW.XFJCYQ.COM精度:±1%用于检测消火栓系统和水喷淋系统的给水量以及消防竖管的流量分配。

超声波在流动的流体中传播时就载上流体流速的信息。因此通过接收到的超声波就可以检测出流体的流速,从而换算成流量,图1。

图1 超声波流量计

(一)、应用范围

用来检测消火栓系统和水喷淋系统的给水量以及消防竖管的流量分配。

《高规》规定高层建筑室内消火栓的设计流量为20L/S—40L/S。

《建规》规定民用建筑室内消火栓的设计流量为5L/S—30L/S,室外消防水量为10L/S—30L/S;厂房仓库等设计流量为5L/S—40L/S;室外消防水量为10L/S—45L/S。

手持式超声波流量计。其测量管径在0-700mm,精度±1%。

(二)、使用方法(仅供参考,可查阅具体说明书)

先将传感器与主机相接,红色传感器接于上游端子,蓝色传感器放于下游端子。然后将两个磁性传感器与所测流量的管道连接,若不能相吸引,则采用支架将传感器固定。固定好后打开主机输入管道材质、直径、传感器距离,流体性质等相应的参数,即可开始测量。

超声波流量计的传感器一般采用V方式和Z方式安装,通常情况下,管径小于300mm时,采用V方式安装,管径大于200mm时,采用Z方式安装。对于即可以用V方式安装又可以Z方式安装的传感器,尽量选用Z方式。实践表明,Z方式安装的传感器超声波信号强度高,测量的稳定性也好,图2。

图 2超声波流量计使用范例

TDS-100H型手持式超声波流量计是一种外夹、时差式超声波液体流量计,它采用低电压多脉冲平衡发射接收
的专利技术。先进的电路设计, 的硬件设计加上中文用户界面友好的软件设计,适用于工业环境下连续测量不
含大浓度悬浮粒子或气体的清洁液体的流量。
技术特点: 
*4行汉字同屏瞬时流量、流速、累积流量、信号状态等;
*内置数据记录器,可记录日期、累积流量、信号状态、工作时间等;
*标准数据接口RS232用于联网检测或导出记录数据;
*OCT输出正、负、静累积脉冲信号和频率信号(1-9999KHZ);
*RS232接口用于联网检测或导出记录数据;
*直管段应满足上游10D,下游5D,距泵出口处30DD指管径)。 
线 性 0.5% 
重 复 性 0.2% 
准 确 度 示值的±1%,流速>0.2m/s 
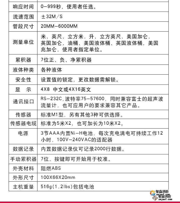
响应时间 0999,使用者任选 
流速范围 ±32m/s 
管段尺寸 15mm6000mm 
测量单位 米,英尺,立方米,,立方英尺,美国加仑,英国加仑,油桶,美 国液体桶,英国液体桶,
美国兆加仑,使用者指定单位 
累 积 器 7位正、负、净累积器 
液体种类 各种能传导超声波的单一均匀的液体 
安 全 性 设置值的锁定,更改数据需解锁 
显 示 4×8中文或4×16英文 
通讯接口 RS-232,波特率75-57600,同时兼容富士超声波流量计,也应用户的要求兼容其它产品 
传 感 器 标准M1,另有其它4种可供选择 
传感器电缆 标准为5m×2,也可加长为10m×2 
电 源 3AAA内置Ni-H电池,每次充满电可持续工作12小时,AC100V-240V的适配器 
数据记录 内置数据记录仪可记录2000行数据 
手动累积器 7,按键即可开始用于校准 
外壳材料 阻燃ABS 
外形尺寸 210×90×30mm 
主机重量 500g(1.2 lbs)包括电池 

传感器技术参数 

 

技术参数

标准HS

标准HM

标准S2

标准M2

标准L2

适用管径(mm)

15100

50700

15100

50700

3006000

材质

铝合金

塑料合金

工作频率

1MHz

常用安装方法

V (NW)

VZ

V (NW)

VZ

Z

标定

整机配对标定

磁性

适用温度

0160

防护等级

IP65

外形尺寸

200×25×25

280×40×40

45×30×30

71×37×40

91×52×44

质量(克)

250

1080

75

259

535

介质种类

水、海水、污水、酒精、各种油类等能传导超声波的单一、均匀、稳定的液体

介质浊度

≤20000ppm且气泡含量小

适用管材

碳钢、不锈钢、铸铁、铜、PVC、铝、玻璃钢等均匀质密的管道,允许有衬里

管道衬材

环氧沥青、橡胶、灰浆、聚丙烯、聚苯乙烯、胶木、聚四氟乙烯等

信号电缆

标准配置:5×2,可选配10×215×2




本文标签:
在线客服
联系方式

热线电话

18751140119

上班时间

周一到周五

公司电话

4006-598-119

二维码
线